:::
主內容區域
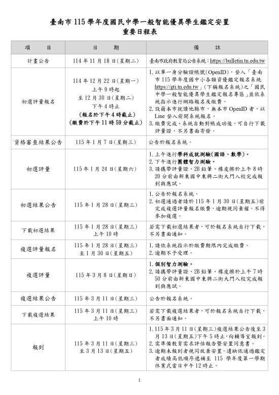
報名日期: 114 年 12 月 22 日(星期一)上午 9 時 起至 12 月 30 日(星期二)下午 4 時
1.以單一身分驗證帳號(OpenID),登入
「臺南市 115 學年度國中小各類資優鑑定報名系統」(下稱報名系統)之 「國民中學一般智能優異學生鑑定報名專區」並 依系統指示進行網路報名及繳費。
2.設籍本市就讀他縣市,無本市 OpenID 者,以 Line 登入前開系統報名。
3.繳費完成、系統自動對帳。請於 115 年 1 月 7 日 資格審查結果 公告後自行下載評量證,不另書面寄發。
報名過程有相關問題,請聯繫本校輔導室 6322954#2401 、 2402
臺南市資優鑑定報名說明 【影片】 國中一般智能
網址:
link to https://www.sdjh.tn.edu.tw/modules/tadnews/index.php?nsn=7249
有關 115 學年度各類資優鑑定報名流程說明會(家長場)暨資優學生家長親職教育講座,歡迎家長踴躍參加。
報名詳情請參見校網https://www.sdjh.tn.edu.tw/modules/tadnews/index.php?nsn=7249

