This is an example of a HTML caption with a link.
:::
公告 鄭乃瑜 - 學務處 | 2023-08-09 | 點閱數: 712

本校運動團隊(足球、羽球、桌球)招生訊息

足球:

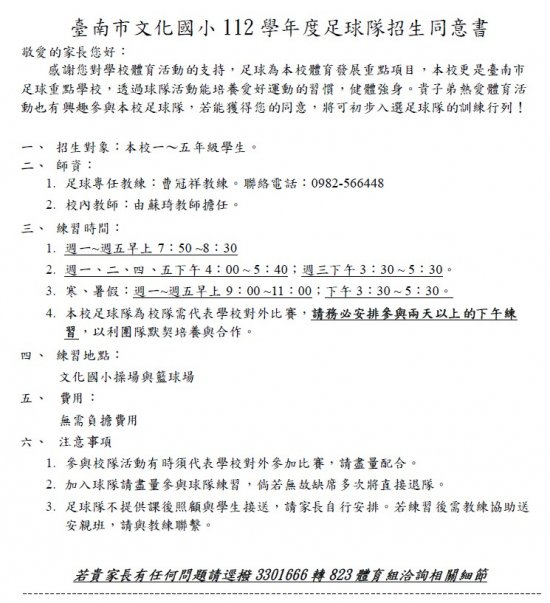
  1. 招生對象:本校 一~ 五年級學生
  2. 練習時間:

(1)週一~週五早上750 ~830

(2)週一、二、四、五下午400 ~ 540週三下午330 ~ 530

(3)寒、暑假:週一~週五早上900 ~1100下午330 ~ 530

(4)本校足球隊為校隊需代表學校對外比賽,請務必安排參與兩天以上的下午練習,以利團隊默契培養與合作。

羽球:

  1. 招生對象:以本校一、二年級且有意成為校隊成員為主,男女不限,額滿為止。
  2. 羽球專長訓練:

(1)上午時段:週一~週五 07:50-08:30

(2)下午時段:週一、四、五 13:30-18:00 ;週二 16:00-18:00 ;週三 13:30-17:30

(3)週六時段:一~三年級上午 08:00-11:30 ,四~六年級14:00-17:30

3.課後照顧:低年級-週一、三、四、五 16:00-17:30 ;中年級-週三、五 16:00-17:30

桌球:

  1. 招生對象:本校中、低年級學生為主,高年級學生若有興趣亦可參加,男女不限。
  2. 練習時間: 
  • 低年級:每週一、三、四、五下午 12:40-16:00週二 16:00-17:30
  • 中年級:每週一、二、四 16:00-17:30週三、五下午 12:40-16:00
  • 高年級:每週一、二、四 16:00-17:30週三下午 12:40-16:00

 

開訓時間自 8/30 (三)放學後開始,請依報名項目之公告時間訓練!

詳細招生訊息請參閱附件內容或逕洽學務處體育組鄭老師, 06-3301666#823

本 公 告 系 統 下 載 文 件 開 啟 方 式 說 明

為提供使用者有文書軟體選擇的權利,本公告系統之文件為ODF或PDF開放文件格式, 建議您安裝免費開源軟體(http://zh-tw.libreoffice.org/download/libreoffice-still/) 或數位發展部 Ministry of Digital Affairs ODF文件應用工具(https://moda.gov.tw/digital-affairs/digital-service/app-services/248),或是以您慣用的軟體開啟文件。