跳至主內容區
台南市土城高中
導覽列
:::
台南市土城高中
主選單
網站地圖
用戶管理
午餐資訊
維修通報
電子相簿
進階區塊管理
站長工具箱
快速登入
最新消息
常用網站
流量統計
主選單
站內簡訊
Tad Tools 工具包
用戶管理
網站地圖
電子相簿
快速登入
站長工具箱
最新消息
常用網站
流量統計
登入
登入
帳號
密碼
登入
登入
使用 臺南市 OpenID 快速登入
重取設定
:::
主內容區域
本站消息
分月文章
電子報列表
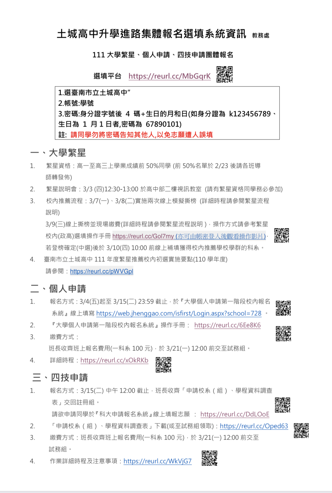
土城高中升學進路集體報名選項系統資訊
戴美倫
-
班親會
| 2022-03-04 | 點閱數: 445
此為本校升學進路集體報名選項系統資訊、敬請參考。
如有疑問,歡迎詢問本校教務處。
系統網址
https://web.jhenggao.com/iSystemEntrance/
於彈跳視窗觀看:土城高中升學進路集體報名選項資訊.jpg
1) 土城高中升學進路集體報名選項資訊.jpg
:::
右邊區域內容
Annan
的即時空氣品質
2026年03月28日 12時08分
80
良
空氣質量可接受,但某些污染物可能對極少數異常敏感人群健康有較弱影響
極少數異常敏感人群應減少戶外活動
公務網站
165全民防詐騙
TANET不當資訊過濾
中小學教師專業發展整合平台
交通安全入口網
公務人員專書閱讀專區
城中交通安全教育網
性教育教學資源網
教育部防制學生藥物濫用資源網
未成年懷孕服務
臺南市十二年國教資訊網
行政中立公務倫理專區
防範一氧化碳中毒
聯合國兒童權利公約資訊網
高中學生事務資訊暨活動網站
教育部防制校園霸凌專區
壯遊體驗學習網
教育部「不迷小紅書,青春不迷途」專區
教學園地
土城高中總體課程計劃
108課綱考招說明
圖書館館藏查詢
全民國防教育
環境教育
防災教育
性平教育
本土語言網
認識反霸凌
本校家庭教育成果
防制學生藥物濫用
教育部學習加油站
教師網路素養
全民資安素養網
划船隊的家
土城高中公開授課一覽表
108學年度高級中等學校課程計畫
土城高中選課手冊
生涯發展教育
教育雲_教育媒體影音 首頁
全民資安素養自我評量
教育部中小學國際教育全球資訊網
特殊教育
校園服務
台南市土城高中健康促進
土城高中E-Testing
國中小課程與教學資源整合平台
土城高中射箭隊
土城高中學生使用行動電話(手機)管制規定
布可星球 Book Planet
校園職安法規
友善校園學生事務與輔導工作資訊網
衛福部Covid-19防疫專區
校園場地使用管理辦法申請書
班級冷氣使用及管理維護實施要點
臺南市家庭教育中心
臺南市國中輔導系統
HAMI書城(精進學習方案)
LiveABC - LiveCampus
土城高中登革熱防治專區
職業安全衛生工作守則
教育部詐騙防制專區
校園行政
高中校務行政系統
免試入學志願選填
課表查詢系統
土城高中國中部課程計畫備查
111-113土城高中選課手冊
自主學習專區
雲端差勤系統
土城高中學生手冊(校規)
土城高中行政團隊組織架構與電話分機號碼
校長簡介
翰林雲端學院
教育雲數位學習
普師特教專業增能
台南市國中輔導系統
學生生涯輔導網
114土城高中選課手冊體育班更正版(土城高中).pdf - Google 雲端硬碟
餐前五分鐘+健康促進
[
more...
]
會員登入
帳號
密碼
記住我
登入
待修通報
2026-02-24 總務處(不可移動設備之報修) 輕微
謝佩涓
視聽大樓1樓女廁沖水開關漏水
(視聽大樓)
2026-01-22 總務處(不可移動設備之報修) 輕微
謝佩涓
視聽大樓1樓女廁沖水開關漏水
(視聽大樓)
2026-01-16 總務處(不可移動設備之報修) 中等
陳冠杏
3樓女廁缺水
(3樓女廁)
2026-01-09 總務處(不可移動設備之報修) 輕微
戴美倫
行政大樓二樓女廁左邊水龍頭關不緊
(行政大樓二樓女廁)
2026-01-06 總務處(不可移動設備之報修) 輕微
陳冠杏
電話雜訊、聲音小
(輔導室)
2026-01-06 總務處(不可移動設備之報修) 輕微
陳冠杏
水龍頭滴水
(3樓女廁)
2025-12-19 總務處(不可移動設備之報修) 中等
鄭吉貿
高中部視訊教室天花板掉落
(高中部視訊教室)
2025-12-15 總務處(不可移動設備之報修) 中等
楊多加
辦公椅
(學務處)
2025-11-18 總務處(不可移動設備之報修) 嚴重
黃鈺茜
行政大樓中間樓梯升降平台故障及側邊升降平台檢查
(行政大樓)
2025-11-07 總務處(不可移動設備之報修) 輕微
蕭欣怡
圖書館電梯
(圖書館)
2025-11-07 總務處(不可移動設備之報修) 輕微
蕭欣怡
圖書館國際會議廳冷氣
(圖書館)
2025-11-04 總務處(不可移動設備之報修) 輕微
張仕芳
盪槳池倉庫門
(盪槳池)
2025-11-04 總務處(不可移動設備之報修) 輕微
張仕芳
教師車棚照明燈需提早亮燈
(車棚)
2025-10-13 總務處(不可移動設備之報修) 輕微
林千鑫
國中社會科教室陽台積水
(國中社會科教室)
2025-10-13 總務處(不可移動設備之報修) 輕微
黃鈺茜
輔導室陽台無法順利排冷氣管的水
(輔導室)
2025-10-13 總務處(不可移動設備之報修) 輕微
黃鈺茜
輔導室窗戶位置固定冷氣管的PP板脆化
(輔導室)
2025-09-30 總務處(不可移動設備之報修) 中等
林秋萍
洗手台下水管溢出汙水
(701教室後走廊)
2025-09-11 總務處(不可移動設備之報修) 嚴重
謝佩涓
學習中心前洗手台水龍頭斷裂崩牙
(視聽大樓)
2025-09-01 總務處(不可移動設備之報修) 中等
謝佩涓
視聽大樓1樓廁所警報器響
(視聽大樓)
2025-08-14 總務處(不可移動設備之報修) 中等
張仕芳
學務處風扇脫落
(學務處)
2025-08-14 總務處(不可移動設備之報修) 中等
張仕芳
司令台失落的鐵喇叭
(司令台)
2025-08-14 總務處(不可移動設備之報修) 中等
張仕芳
工藝大樓綜合教室2
(工藝大樓綜合教室2)
2025-08-05 圖書館(教室電腦、大電視等資訊設備維修) 中等
郭澤瑩
無聲公播系統報修
(辦公室及教室)
2025-08-04 總務處(不可移動設備之報修) 中等
鄭吉貿
高中部視訊教室天花板掉落
(高中部視訊教室)
2025-05-02 總務處(不可移動設備之報修) 中等
張仕芳
城中館舞台
(城中館)
2025-04-30 總務處(不可移動設備之報修) 中等
戴嘉靚
門鎖卡住,門無法關閉上鎖。
(高中部二樓視訊教室)
2025-04-29 總務處(不可移動設備之報修) 輕微
林秋萍
301教室木頭櫃損壞
(301教室)
2025-04-28 總務處(不可移動設備之報修) 輕微
鄭吉貿
前門紗窗旋轉處脫落
(教務處)
2025-03-27 總務處(不可移動設備之報修) 輕微
張仕芳
科學大樓2F國中生物教室
(科學大樓2F國中生物教室)
2025-03-11 總務處(不可移動設備之報修) 輕微
蕭欣怡
圖書館三樓國際會議廳漏水
(圖書館)
2024-11-17 總務處(不可移動設備之報修) 中等
張仕芳
城中館音控室後門
(城中館)
2024-08-16 總務處(不可移動設備之報修) 輕微
張世宗
廁所門
(2F男廁)
more...
頁尾區域