暫停輪播
:::
回首頁
主選單
多人網頁系統
快速登入
榮譽榜
本站消息
臨時公告
午餐資訊
網站地圖
好站連結
Google 相簿
重新取得佈景設定
市網中心
教育公告
線上填報
南市小學
臺南市教育局
學習護照
教師認證系統
學生認證系統
差勤管理系統
教育局電子信箱
學校簡介
學校沿革
校內分機
歷任校長
經營理念
位置路線
行政團隊
總務處
環境教育成果
114年度春節廉政倫理規範宣導
公開資訊專區
教導處
學務組
學生服裝儀容規定
校園安全地圖
學生社團活動實施計畫
防災及校園安全專區
防疫專區
臺南市將軍區鯤鯓國民小學校園性侵害性騷擾或性霸凌防治規定
性平專區
學生申訴制度
學生體適能檢測
校園安全檢查流程
鯤鯓國小請假辦法
教務組
校外人士入校協助教學或活動處理原則
公開授課專區
鯤鯓國小畢業生市長獎給獎實施要點
定期評量命題及審題作業規範
相簿列表
English website
:::
宣導專區
2026-01-16
公益揭弊者保護法宣導
2023-09-21
【114年國家防災日演習】地震速報演練,臨震應變「趴下、掩護、穩住【Earthquake Disaster Drill】
2023-09-13
南市推動「亮麗晴空行動計畫」提升空氣品質,請下載「環境即時通」掌握空品
2023-08-22
兒少性剝削防制, 人人有責-兒少不自拍、不傳送、不持有兒少隱私照片; 拒絕毒品危害,生活多彩多姿
2023-08-01
112年地價稅適用特別稅率及各項減免稅地申請期限至112年9月22日截止
本站消息
分月文章
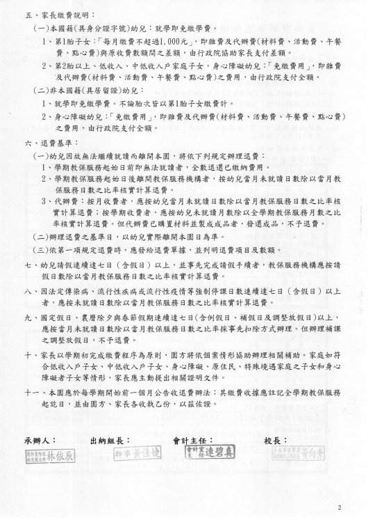
114學年度第一學期收退費辦法
林依辰
-
幼兒園
| 2025-06-30 | 點閱數: 149
依據「臺南市教保服務機構收退費辦法」辦理,詳如附檔。
★實際教保服務起訖日依學校公告行事曆為主。
下載:114學年度上學期收退費辦法1.jpg
1) 114學年度上學期收退費辦法1.jpg
下載:114學年度上學期收退費辦法2.jpg
2) 114學年度上學期收退費辦法2.jpg
:::
活動相片
畢業旅行
畢業旅行
直笛隊
直笛隊
more...
即時空氣品質及天氣
Tainan
的即時空氣品質
2026年02月12日 00時05分
93
良
空氣質量可接受,但某些污染物可能對極少數異常敏感人群健康有較弱影響
極少數異常敏感人群應減少戶外活動
:::
快速登入
search
進階搜尋
法令專區
性平專區
登革熱防治專區
防災及校園安全專區
家庭教育專區
主題網站
總務處推薦連結
鯤鯓國小資源循環校園網
鯤鯓國小低碳校園標章網
教導處推薦連結
國民小學及國民中學學習扶助方案科技化評量
圓夢繪本資料庫
臺南市特殊教育資源中心
識字量測驗施測
教育部磨課師
臺南市家庭教育中心
教育部家庭教育資源網
臺南市普師特教專業增能平臺
學務組推薦連結
內政部警政署 165全民防騙網
168交通安全入口網
教育部防制校園霸凌專區
不迷小紅書 青春不迷途
教育部體育署體適能網站
健康體育護照
學生水域運動安全網
教育部性別平等全球資訊網
教育部防制學生藥物濫用資源網
反毒大本營
教育部網路守護天使站
全民資安素養自我評量
數位娛樂軟體分級查詢網
內政部消防署消防防災館
臺南市政府防災資訊服務網站
教育部綠色學校夥伴網路
------ 問卷施測 ------
臺南市校園生活問卷暨網路使用情形問卷
114年『校園友善環境現況調查』(國小高年級版)
線上學習網站
鯤鯓國小英語學習網站
教育部因材網
因雄崛起
布可星球 Book Planet
Cool English 英語線上學習平台
均一教育平台
PaGamO
學習吧
思多利
Kahoot!
Quizizz
數位讀寫網
識字金銀島
Hami書城
臺南市教育局愛測網
飛番教學雲
臺北酷課雲
tldraw_線上互動白板
CoreLab
打字練習網
打字練習遊戲
Scratch 網站
Code.org
教育部google帳號登入
Office 365 教育版啟用
行政專區
數位學習入口網
教育部學習載具管理系統
無線網路管理平台
PDF工具箱
校務評鑑專區
家庭教育網站
防災教育網
112學年健康促進網站
鯤鯓國小本土語言評鑑
母語日網站(舊版)
鯤鯓國小本土語言教學網
鯤鯓國小幼兒園本土語言教學網
[
more...
]