:::
主內容區域
主旨:檢送本校辦理 112 學年度高級中等學校試辦學習區完全免試入學資源挹注計畫教師研習活動,敬請貴單位惠予公告並鼓勵老師踴躍報名參加,請查照。
說明:
一、依據:教育部國教署 112 學年度高級中等學校試辦學習區完全免試入學資源挹注計畫 A1-2「六年一貫、同心協力」子計畫辦理。
二、說明:為提升國中教師對技職領域之認識,由本校汽車科教師與國中教師共組。
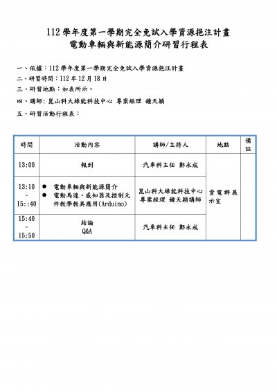
三、研習時間: 112 年 12 月 18 日(星期一)13:00-16:00 。
四、研習地點:慈幼工商。
五、參加對象:台南市學習區自然科技、生活科技領域或對動力機械群有興趣之教師,開班人數 15 人,如報名人數過多,以每校 1-2 名為原則。
六、研習主題:「電動車輛與新能源簡介」研習。
七、報名時間:即日起至 112 年 12 月 13 日(星期三)止。
八、報名網址:https://forms.gle/grPSwp1w8ntGLZ2u5
九、本校聯絡人:慈幼工商汽車科鄭永成主任(06)2362106 轉 424 。



