:::
主內容區域
3-8 臺灣母語日活動推動計畫
![]() |
![]() |
![]() |
![]() |
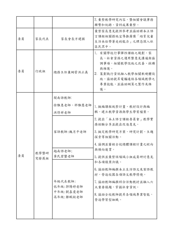
3-7 臺灣母語日活動推動小組



